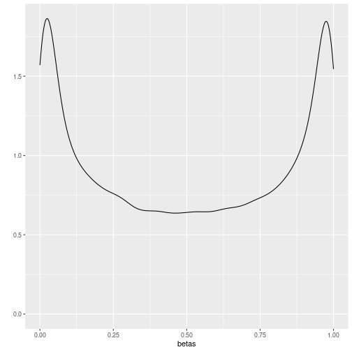
class: center, middle, inverse, title-slide .title[ # Distribuciones a priori no informativas ] .subtitle[ ## Estadística Bayesiana ] .author[ ### Amilcar Campos ] .institute[ ### Facultad de Matemáticas, UADY ] .date[ ### 25/11/2022 ] --- class: left .center[# Motivación] - Supongamos que existe una persona 'A' y una persona 'V'. <img src="pers.png" width="15%" /> -- - Ambos buscan ajustar un modelo probabilístico con el paradigma bayesiano. -- - Debido a la complejidad del tema, no se encuentra información previa. -- .center[ <img src="conf.jpg" width="40%" /> ¿Qué se debería hacer?] --- class: left # Motivación La principal intención de una distribución no informativa es la de aportar una influencia mínima en la distribución posterior, derivada de la poca información previa que se tiene de la situación a modelar. -- ... Una distribución no informativa busca (generalmente) no aportar información a priori imprecisa que afecte el estudio estadístico. <!--- [Slide 4](#5) ----> -- .bg-washed-green.b--dark-green.ba.bw2.br3.shadow-5.ph4.mt5[ I can provide anything with statistics except the truth. .tr[ — George Canning ]] --- class: center # Distribuciones a priori Propias Las distribuciones a priori 'propias' son aquellas con distribución de probabilidad que integra a una constante finita. En otras palabras... -- 'Una distribución no informativa propia se integra a un número finito'. `\(\int_\theta g(\theta)d\theta=1\)` --- class: title-slide, center, middle background-image: url(dog.jpg) background-position: bottom background-size: cover # Es decir, -- ... Las distribuciones tradicionales --- ## Ejemplos : - Distribución Uniforme - Distribución Beta - Distribución Gamma -- ... Ya que el parámetro sobre el que se integra nos da igual a 1. .center[ <img style="border-radius: 5%;" src="dog.jpeg" width="300px" /> ] --- # Distribuciones a priori Impropias -- Las distribuciones 'impropias' son aquellas que se integran a un número infinito, es decir, el complemento de las propias. -- Estas distribuciones resultan útiles para realizar inferencias siempre que la verosimilitud marginal sea finita, ya que esto permite una distribución posterior definida. * -- ...No obstante, estas distribuciones por sí mismas no poseen una interpretación probabilística. --- # Distribuciones a priori Impropias La forma de estas distribuciones es: `\(\int_\theta g(\theta)=+\infty\)` -- ## Ejemplos : - Una función constante --- class: title-slide, center, middle background-image: url(ajo.png) background-size: cover # Duda: ### V:¿Por qué no una a priori basados en la información observada? -- ### R:La esta duda puede ser una a priori no informativa impropia... -- ### ...(Con la distribución a priori de Jeffreys) --- # Distribución a priori de Jeffreys Es una 'función de densidad' proporcional al la raíz cuadrada del determinante de la matriz de información de Fisher: `$$g(\overrightarrow{\theta})\propto det(\mathcal{I}(\overrightarrow{\theta}))^{1/2}$$` -- ## Por qué no usar simplemente la Uniforme? -- - La distribución a priori de Jeffreys tiene la propiedad de invarianza al cambiar de coordenadas al vector de parámetros `\(\overrightarrow{\theta}\)`, esto quiere decir, que tiene la propiedad de que busca optimizar la información de los datos sobre los parámetros en la distribución posterior. Es decir, es otra manera de representar la 'ignorancia' sin importar el vector de parámetros dado. --- # Distribución a priori de Jeffreys Esta distribución sería el equivalente a 'observar' los datos y dar una distribución a priori. En esencia, significa quedarse únicamente con la esencia más pura de la estadística bayesiana, es decir, que los parámetros son variables aleatorias, prescindiendo de la información previa. -- ### NOTA: -- Esta distribución a priori puede entregar o NO, distribuciones impropias, pero siempre no informativas. --- Comparación ```r library(ggplot2) set.seed(1) betas <- rbeta(100000,shape1=1/2,shape2=1/2) qplot(betas,geom='density') ``` <!-- --> --- ```r set.seed(1) unifs <- runif(100000,min=0,max=1) qplot(unifs,geom='density') ``` <!-- -->